通知公告
关于燕京理工学院第七届教师教学创新大赛获奖名单的公示
发布时间:2025-10-13 10:24 点击量:
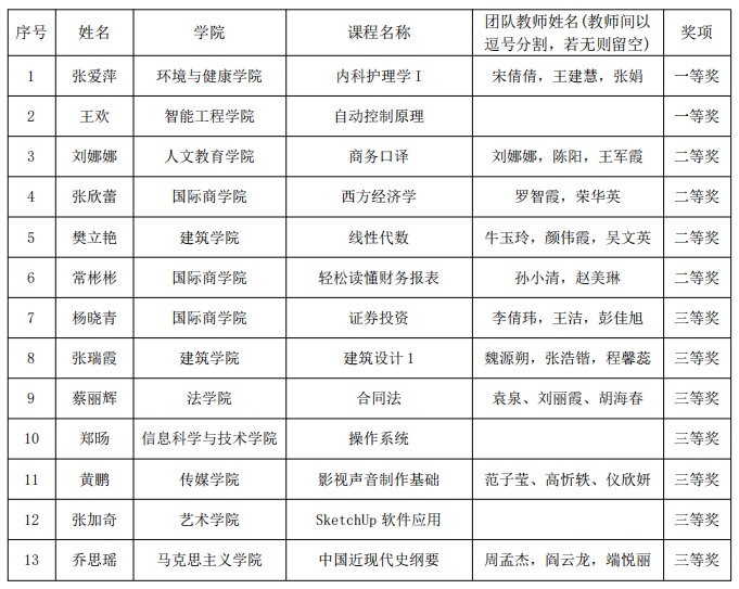
根据《关于举办第七届教师教学创新大赛的通知》(教发〔2025〕36号)文件规定,在各二级学院组织评审、择优推荐的基础上,教务处对31名教师进行资格审核,并组织学校评审组进行了线下评审,专家现场评分投票,共评出13名获奖教师,其中一等奖2项、二等奖4项、三等奖7项。现公示如下:

公示时间:2025年10月13日--10月19日
公示期间,对以上结果如有异议,请将真实署名的书面材料反映到教务处,联系人:单平,联系电话3380139。
燕京理工学院教务处
2025年10月13日
责任编辑:

